سلام به همهی دوستان و همراهان عزیز 🌸
من محبوبه خالقی هستم، پشتیبان آموزشی تیم معمارگرام.
در این آموزش قصد دارم یکی از مشکلات رایج کاربران لومیون را بررسی کنیم: چرا بعضی مدلهایی که از 3ds Max وارد لومیون میکنیم به صورت مشکی نمایش داده میشوند یا نمیتوانیم به درستی به آنها متریال بدهیم؟
گاهی اوقات وقتی یک حجم توخالی یا نازک در 3ds Max مدلسازی میکنید و آن را با فرمت FBX خروجی میگیرید، در Lumion درست نمایش داده نمیشود. در این حالت:

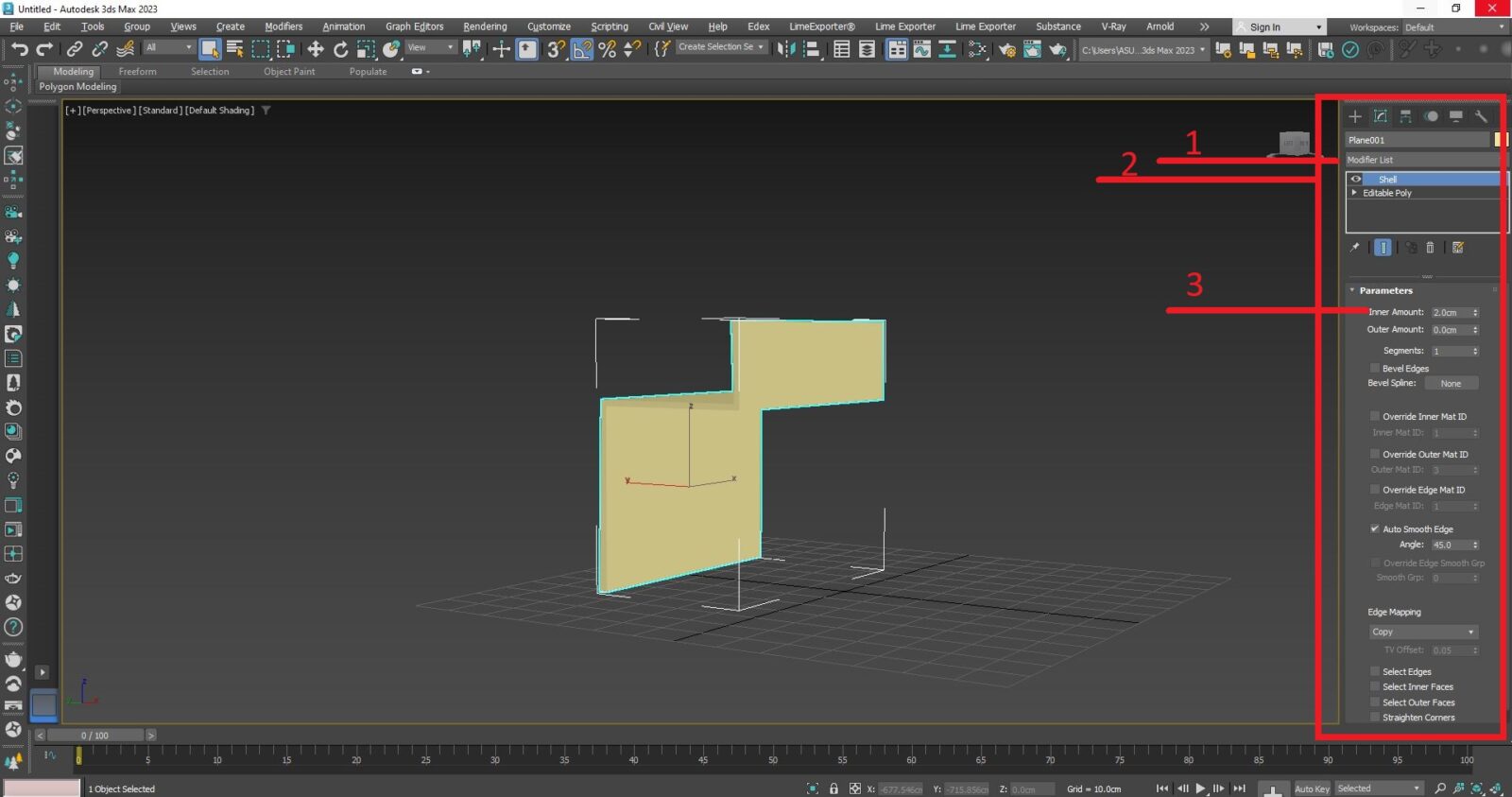
برای رفع مشکل، کافیست در محیط 3ds Max روی آبجکت موردنظر یک Modifier Shell اعمال کنید. این مدیفایر باعث میشود که حجم شما یک ضخامت واقعی پیدا کند.

حالا وارد محیط لومیون شوید.
به جای اینکه دوباره از اول مدل را Import کنید (که باعث میشود بخشی از کار از دست برود)، میتوانید از قابلیت Re-import استفاده کنید.

اکنون اگر به آبجکت متریال بدهید، میبینید که همه چیز درست کار میکند.
سطوح به درستی نمایش داده میشوند و متریالها به راحتی روی آبجکت مینشینند.

همانطور که دیدید، مشکل مشکی شدن مدلها در لومیون معمولاً به خاطر حجمهای توخالی یا بدون ضخامت در 3ds Max است. با استفاده از مدیفایر Shell به راحتی میتوانید این مشکل را حل کنید.
این آموزش توسط تیم پشتیبانی معمارگرام تهیه شده تا هنرجویان ما مسیر یادگیریشان را راحتتر طی کنند. اما همهی علاقهمندان به معماری و رندرینگ هم میتوانند از آن استفاده کنند.
یادتان باشد، این تنها یکی از ترفندهای کار با لومیون است. اگر میخواهید پروژههای حرفهای و بدون مشکل اجرا کنید، آموزشهای کامل معمارگرام میتوانند همراه مطمئن شما باشند 🌟
موفق باشید و منتظر آموزشهای بعدی ما باشید.
